Сопряжение частотомера с ЭВМ

В режиме 1 передача данных осуществляется только через каналы А и В, а линии канала С служат для приема и выдачи сигналов управления. Каждый из каналов А и В независимо друг от друга может использоваться для ввода или вывода 8-разрядных данных, причем входные и выходные данные фиксируются в регистрах каналов,

В режиме 2 для канала А обеспечивается возможность обмена информацией с периферийными устройствами по 8-разрядному двунаправленному каналу. Для организации обмена используются пять линий канала С, В режиме 2 входные и выходные данные фиксируются во входном и выходном регистрах соответственно. Назначение выводов КР580ВВ55А приведено в табл. 3

Номер вывода

Обозначение

Назначение

9, 8

А0, А1

Адрес

27 – 34

D7 – D0

Шина данных

37 - 40, 1 - 4

РА7 – РА0

Канал А

5

RD

Чтение

6

CS

Выбор микросхемы

7

GND

Общий

10 - 13, 17, 16, 15, 14

PC7—PCO

Канал С

18 - 25

PB0 - PB7

Канал В

26

Ucc

+5В

35

RESET

Установка

36

WR

Запись

Таблица 3 Назначение выводов микросхемы КР580ВВ55А

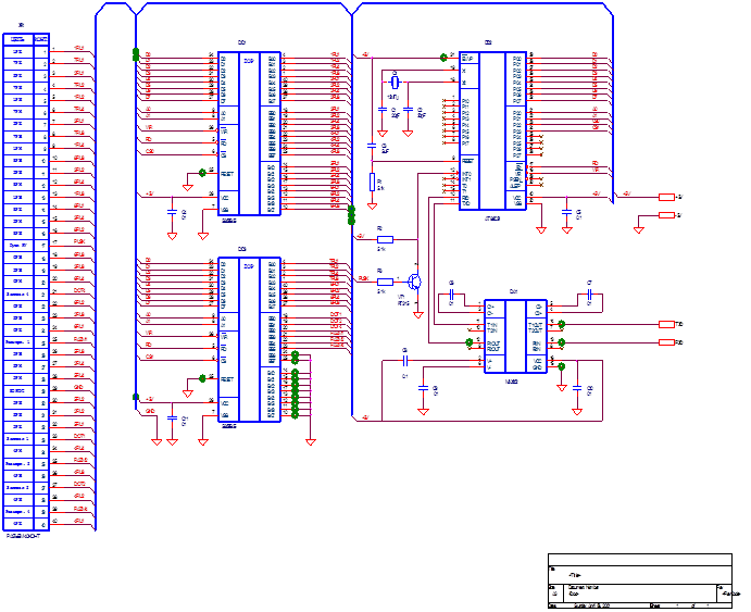
Данные микросхемы подключались к микроЭВМ и позволяли увеличить количество портов ввода/вывода до необходимого количества.

Конечная схема подключения представлена на рис 9.

Рисунок 11 Схема подключение частотомера Ч3-53 к персональной ЭВМ

Разработка программного обеспечения устройства сопряжения
Перейти на страницу: 4 5 6 7 8 9 10 11 12 13 14

Дополнительно

Колониальная организация и межклеточная коммуникация у микроорганизмов
Обзор посвящен современным концепциям и данным, свидетельствующим о целостном характере микробных популяций (колоний, био-плёнок и др.) как своеобразных "суперорганизмов". При этом особое внимание уделяется таким явлением как апоптоз, бактериальный альтруизм, эффект кворума, коллективная ...

Проектирование технологии ремонта гидроцилиндров с использованием полимерных материалов
Одно из направлений повышения эффективности производства - его переоснащение современной техникой, внедрение передовых технологических процессов и достижений современной науки. В лесной промышленности и лесном хозяйстве таким направлением наряду с увеличением единичной мощности выпускаемой те ...

Меню сайта